Самодельный элетрошокер

  • Опубликовано: 21 декабря 2009


Электрошокер - это устройство для индивидуальной самозащиты от недоброжелателей, путем поражения электрическим током большой напряженности.


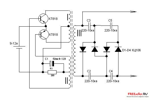
Детали самодельного электрошокера:

 

 

- VT1,VT2 - КТ818Б КТ816

- VD1,VD2 - КЦ106В...Г

- Т1 мотается:

- | по 6 витков диам. 0,5-0,8;

- || - по 5-8 тыс. 0,15-0,25;

- ||| - по 24 витка диам. 0,5-0,8.

 


Рис.1. Схема электрошокера.

Трансформатор наматывается виток к витку на ферритовом стержне диаметром 8 мм, длиной 50 мм. Между каждым слоем прокладывается слой фторопласта.


Рис.2. Внешний вид электрошокера.

С наружной части под электродами, располагаются небольшие "усики" из латуни, для уменьшения расстояния между электродами - разряд образуется между ними. Расстояние между электродами - 30 мм, а длина короны - 20 мм.

Похожие самоделки

Комментариев 2
  1. на схеме после трансформатора стоит умножитель напряжения. на сколько мне извесно к умножителю напряжения (от телевизора) можно на тот свет попасть.
    Кто собирается на мокруху пойти с таким электрошоком :)))
    0
  2. принцип работы электрошокера осован на принципе высокого напряжения, но малой силы тока.......
    +1
Имя:*
E-Mail:


Песочница RSSРеклама на сайтеFreeseller.ru - Полезные самоделки
Copyright © 2008-2025