Автоматическое зарядное устройство для батареек.
Хотя известно много способов эффективной зарядки никель-кадмиевых (аккумуляторных) батарей, описываемая схема уникальна тем, что объединяет почти все их преимущества. Так, она вырабатывает постоянный зарядный ток, значение которого может лежать в диапазоне 0,4-1,0 А. Схема может работать либо от сети переменного тока 220 В, либо от 12-В батареи. Заряжаемая батарея защищена от перезаряда благодаря автоматическому отключению схемы при достижении заданного уровня напряжения на батарее. Более того, этот уровень можно подстраивать. Наконец, схема недорога и защищена от коротких замыканий.
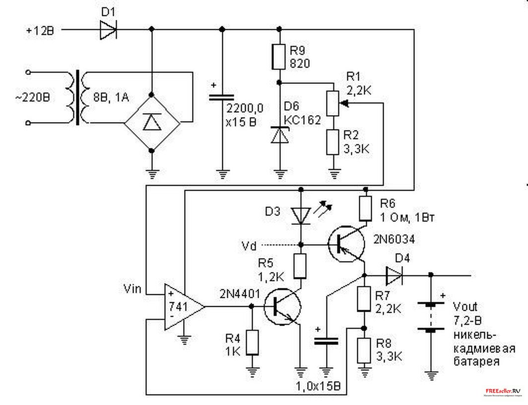
Если батарея разряжена, то напряжение на инвертирующем входе операционного усилителя U1 будет ниже напряжения на неинвертирующем входе, устанавливаемом посредством потенциометра R1 (см. рисунок). Вследствие этого выходное напряжение U1 будет примерно равно положительному напряжению питания, что приведет к отпиранию транзистора Q1, а также транзистора Q2, который будет работать в режиме генератора постоянного зарядного тока. Уровень этого тока можно найти из соотношения (Vd-Vbe)/R6, где Vd-напряжение между его базой и эмиттером. Этим током, протекающим далее через диод D8, и заряжается Ni-Cd-батарея. При этом будет гореть светодиод D7, индицируя тем самым протекание процесса зарядки, и являясь индикатором рабочего режима. По мере зарядки батареи напряжение на ней увеличивается, что приводит к возрастанию напряжения на инвертирующем входе U1, пока оно не сравняется с Vin. В этот момент выходное напряжение U1 падает до потенциала земли, и транзисторы Q1 и Q2 запираются, предотвращая тем самым перезаряд батареи. Задаваемый предельный уровень выходного напряжения, Vout, можно вычислить из соотношения Vout=Vin(R7+R8)/R8.

При приведенных значениях компонентов схема вырабатывает зарядный ток 400 мА, который можно изменять, подбирая R6 до достижения максимального значения, равного 1 А. Задаваемый уровень зарядного напряжения следует устанавливать при отключенной батарее.
Диод D8 предотвращает разряд в обратном направлении в случае отключения сети или 12-В источника питания. Для 7,2-В Ni-Cd-батареи, задаваемое значение зарядного напряжения равно 7,9-8,0 В. Мощный транзистор Q2 следует установить на большой радиатор.