Схемы автоматического выключателя света

  • Опубликовано: 20 июня 2010

Схемы автоматического выключателя света


Предлагаемые схемы автоматических выключателей света включается при звонке в квартиру или при открытии и закрытии двери, в зависимости от выбранной схемы.


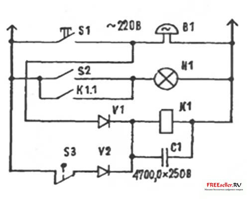
1-й схема автоматического выключателя:


Если нажать на звонковую кнопку S1 (рис. 1) у входной двери, тут же сработает реле К1, которое своей контактной системой К1.1 замкнет электрическую цепь лампы HI, находящейся в прихожей- Причем последовательно в цепь можно включить диод VI для получения неполного («дежурного») освещения.


Как только кнопку звонка отпускают, конденсатор С1 постепенно разряжается через обмотку реле К1, задерживая до 30 сек. его обратное действие. Этого времени обычно достаточно, чтобы добраться до выключателя освещения S2, установленного в прихожей.

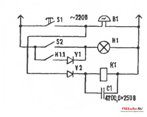
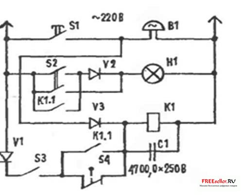
2-ой схема автоматического выключателя:


Это устройство (рис. 2) позволяет, помимо того, включать освещение при открывании двери, когда вы возвратились домой. Конечный выключатель S3 встроен в косяк двери.


Когда она открыта, срабатывает реле К1 и конденсатор С1 заряжается. Если вы намерены задержаться в прихожей, нажмите клавишу выключателя освещения. В противном случае спустя 30 сек. после того, как вы закроете дверь, свет в прихожей погаснет.

 

3- схема автоматического выключателя света:

 

В этом устройстве применен сдвоенный выключатель S2, позволяющий переводить лампу из обычного режима в «дежурный». Выключатель S2 установлен в помещении. Если его замкнуть, при открывании двери «конечник» S4 будет вызывать срабатывание реле К1, которое своей контактной системой К1.1 блокирует S4 и одновременно включает звонок В1, предупреждающий, что дверь открыта.

 


Во всех устройствах применено реле РЭН18 (паспорт РХ.564.5ЮП), С1 — соединенные параллельно конденсаторы К50-18, конечный выключатель — БК-1.

Элементы каждого устройства размещены вместе со звонком в пластмассовом корпусе размером 230X190 X 80 мм, установленном в прихожей над входной дверью.

А. Шварцман из г. Винницы

Похожие самоделки

Имя:*
E-Mail:


Песочница RSSРеклама на сайтеFreeseller.ru - Полезные самоделки
Copyright © 2008-2025