Лает, не кусает, в дом не пускает! Применение датчика движения HC-SR501

  • Опубликовано: 21 июня 2020

Лает, не кусает, в дом не пускает! Применение датчика движения HC-SR501


Применение датчика движения HC-SR501 за 60р.Применение датчика движения HC-SR501 в автомате освещения и охранной сигнализации.


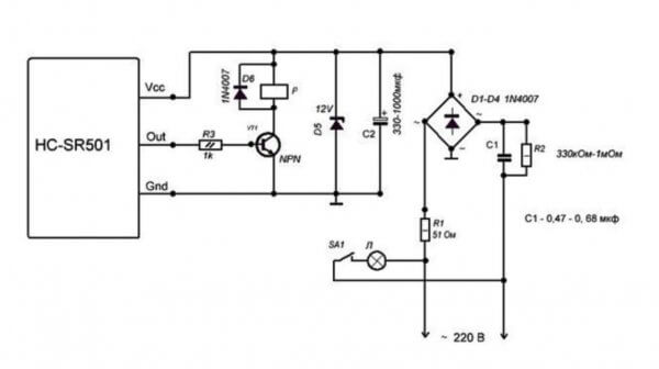
На базе датчика движения HC-SR501 и звукового модуля JQ6500 делаем автомат освещения и заодно охранную сигнализацию. Инфракрасный объемный датчик HC-SR501 оснащается дополнительно транзисторным ключом.

Лает, не кусает, в дом не пускает! Применение датчика движения HC-SR501


Выходное реле управляет освещением и также можно подключить к нему звуковой  модуль   JQ6500. На этот модуль записан лай собаки. При приближении к зоне действия датчика включается свет и лай собаки.


Лает, не кусает, в дом не пускает! Применение датчика движения HC-SR501

Лает, не кусает, в дом не пускает! Применение датчика движения HC-SR501


Данную самоделку можно применить для охраны дома, дачи и т.д.


Подробнее в видео




2

комментария

9 731

просмотр

Похожие самоделки

Комментариев 2
  1. Не зря говорят, если хочешь, чтобы получился идеальный результат, сделай все сам. Данное утверждение, видимо, никогда не потеряет своей актуальности, и то, что ВЫ сможете своими руками сделать окна себе в квартиру или дом – будет лишним подтверждением. Итак, приступим. Почему нужно уметь делать окна своими руками? Данный портал не подойдет тем, кто считает, что он ни на что не способен, кто привык сдаваться на полпути – наши статьи тогда точно не помогут! А вот для тех, кто хоть и ошибается, но умеет признать ошибку и сделать правильные выводы, кто согласен добиться успеха в таком нехитром деле – наши материалы будут полезны. Пластиковая продукция Основным товаром на сегодняшний день является металлопластиковая продукция, покупка и установка которой чаще всего выливается в «копеечку». А что говорить тогда о ремонте? Конечно,самому сделать пластиковые окна несовсем реально, самостоятельно можно их установить и отремонтировать. И именно на эту тему Вы у нас и найдете ряд полезных тем, которые окажутся Вам как нельзя кстати. Кроме того, мы научим Вас обращаться с инструментом, грамотно им работать, а так же выбирать при покупке - а вот и то что искали многие Так же,именно благодаря нашим материалам Вы, наконец – то, сможете выполнить регулировку окна, к которой, вероятно, не хотели приступать из-за определенного пробела в знаниях. Кроме того, мы расскажем, как заменить и провести мелкий косметический ремонт непосредственно стеклопакета. Деревянные конструкции Есть определенная проблема, почему деревянные окна до сих пор оказываются вне конкуренции. Это – микропоры, которые способствуют циркуляции воздуха, что невызывает образования плесени в помещении. Именно поэтому – изготовление такого типа окон и самостоятельный монтаж всегда будут актуальны. И если Вы не знаете, как именно сделать самому окна из дерева – Вам помогут грамотные советы наших специалистов, которые занимаются их изготовлением в повседневной жизни. Кроме того, Вы разберетесь, как заменить стекла в них, покрасить рамы. А так же – при желании, как выровнять и заштукатурить откосы, установить подоконники.
    -2
    1. очень длинный текст без переноса строк. Устал читать на второй строчке.
      0
Имя:*
E-Mail:


Песочница RSSРеклама на сайтеFreeseller.ru - Полезные самоделки
Copyright © 2008-2025