Металлотрубоискатель - схема

  • Опубликовано: 22 декабря 2009


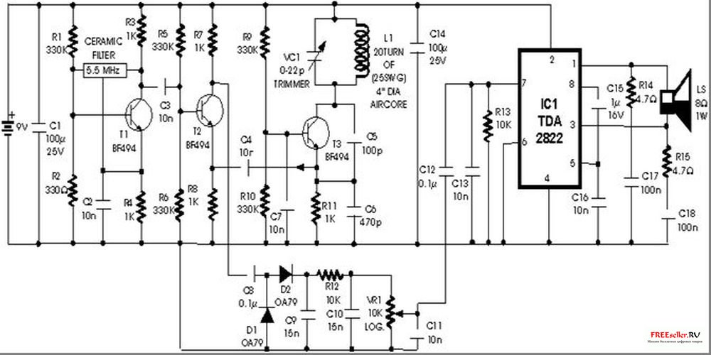
Металлотрубоискатель. Схема, описанная здесь - металлический детектор. Она основана на принципе супергетеродинирования, который обычно используется в супергетеродинных приемниках. Электросхема использует двухчастотный метод.


Генераторы. Частоты обоих генераторов установлены в 5.5 MHz. Первый РАДИОЧАСТОТНЫЙ генератор включает транзистор T1 (BF 494) и 5.5MHz керамический фильтр, обычно используемый в ТЕЛЕВИЗИОННОЙ секции звука. Второй генератор - генератор Колпитта, осознанный с помощью транзистора T3 (BF494) и катушки индуктивности L1 шунтируемый конденсатором VC1. Частоты Этих двух генераторов (говорят Fx и Fy) смешиваются на транзисторе миксера T2 (BF 494) и разница частот биений (Fx-Fy).

 

Выходной сигнал с коллектора транзистора T2 соединен с детекторным каскадом, включающим диоды D1 и D2 (оба OA 79). Выпрямленный сигнал - проходит через фильтр нижних частот, состоящий из резистора R12 10 кОм и двух конденсаторы C6 и C10 емкостью 15nF. Этот сигнал подается на усилитель выполненный на микросхеме IC1 (2822M) через регулятор громкости.


С движка регулятора VR1 выходной сигнал питается на 8-ohm/1W динамик. Катушка индуктивности L1 содержит 15 витков. Из 25SWG наматывают на 10cm (4-дюймовый) диаметр воздушно - основной прежний и затем прикрепляющий это с изолированием лака. Для нормальной работы электросхемы, необходимо чтобы оба генератора были настроены на одинаковую частоту, чтобы получить нулевые биения в отсутствии любого металла в близости электросхемы. Подстройка частоты генератора 2 (чтобы соответствовать частоте Генератора 1 ) может быть произведена с помощью конденсатора оппортуниста VC1. Когда эти две частоты равный, частота биений нулевая, то есть бьет Frquency=Fx-Fy=0, и таким образом нет никакого звука от Громкоговорителя. Когда катушка L1, приближается к металлу, - металл изменяет ее индуктивность, таким образом изменяется частота второго генератора. Так теперь Fx-Fy - не равна нолю и разностные частоты биений усиливаются и поступают на громкоговоритель. Таким образом прибор способен обнаружить присутствие металла.

 

Внимание!!! Информация, содержащаяся на данной странице, добавлена из непроверенных источников, может быть устаревшей и содержать ошибки. Поэтому приводиться исключительно в ознакомительных целях.



0

комментариев

27 076

просмотров

Похожие самоделки

Имя:*
E-Mail:


Песочница RSSРеклама на сайтеFreeseller.ru - Полезные самоделки
Copyright © 2008-2025