Схема детектора фальшивой валюты

  • Опубликовано: 22 декабря 2009


Детектор состоит из двухкаскадного усилителя на основе микросхемы TL082, представляющей собой два быстродействующих операционных усилителя (аналог серии К576) в одном 8-ми выводном корпусе.


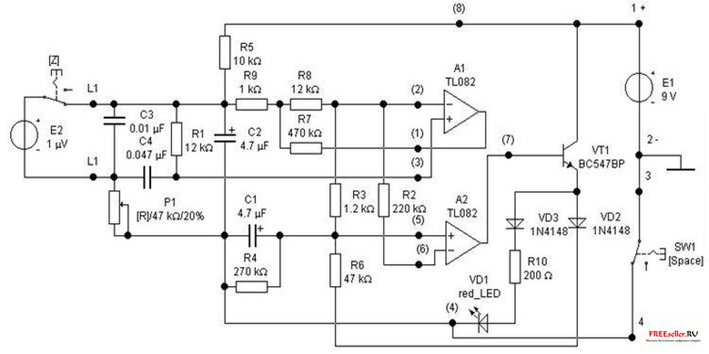
Детектор состоит из двухкаскадного усилителя на основе микросхемы TL082, представляющей собой два быстродействующих операционных усилителя (аналог серии К576) в одном 8-ми выводном корпусе. В библиотеке программы имеются только модели подобных одиночных ОУ, причем без выводов для питания (которое решено программно). Поэтому в нашей модели (см. рис. 1) мы использовали два таких операционника А1 и А2, пронумеровав выводы в соответствии с нумерацией в сборке: от (1) до (8), показанной на рис. 2. При монтаже модели обратите внимание на разметку инверсных и прямых входов ОУ и после установки их на рабочее поле "покрутите” как надо.

 


Рис.1. принципиальная схема детектора фальшивой валюты

 


Рис.2. Схема нумерации по сборке

Датчиком магнитных свойств купюры в реальном устройстве служит обычная магнитная головка, например воспроизведения или универсальная, подключаемая к точкам "L1-L1” . Сигнал возникает в головке, если при включенном питании (SW1) провести головкой вдоль купюры. Если она не поддельная, то изменения магнитного потока в головке приводят к генерации импульсной ЭДС в ней и сигнал через формирующие RC-цепи поступает на вход А1, а затем на А2. После усиления импульса, отпирается транзистор VT1 и загорается красный светоизлучающий диод red_LED VD1.

Думается, что естественнее было бы для данной валюты использовать зеленый светодиод (green_LED), правда радиолюбители после изготовления первого прибора и успешных испытаний, могут его и самостоятельно доработать, поставив два светодиода: фальшивка – горит красный, настоящий – загорается зеленый. Присылайте соответствующую схему в редакцию РЛ или на форум в "Мастер КИТ”.
Величина сопротивления гасящего резистора R10 в виртуальной модели уменьшена до 200 Ом, против 680 Ом, используемой в оригинале, чтобы не редактировать параметры светодиода, и он работал с заданными по умолчанию величинами.
В виртуальной модели этот "валютный сигнал” заменяется включением батареи Е2 с напряжением 1 мкВ, ключом [Z].
Питание модели осуществляется от батареи Е1 с напряжением 9 В. Потенциометр Р1, c управляющей клавишей [R], служит для начальной настройки чувствительности, т.к. головки могут быть разными, ну а доллары-то и подавно.
Итак, включаем питание [Х] и моделирование. Затем нажимаем и отпускаем [Z], светодиод (после необходимой подстройки [R]) загорается и гаснет.

Реальное устройство
Детектор валюты монтируется на прилагаемой печатной плате (рис. 3) по приведенной выше принципиальной схеме из компонентов, указанных в таблице 1.

Способы сборки и пайки стандартные
При монтаже необходимо обратить особое внимание на полярность подключения батареи и электролитических конденсаторов, а также выводов микросхемы, светодиода, диодов и транзистора.

 


Рис.3. Вид готового детектора фальшивой валюты

Магнитную головку можно смонтировать непосредственно на плате.
Все устройство следует заключить в "фирменный” корпус, который можно подобрать по каталогу МАСТЕР КИТ. Для приемной щели магнитной головки следует оставить окошко или выполнить специальный пропил в корпусе.
Включаем устройство и настраиваем его, например, пользуясь старой магнитной карточкой, а уж затем переходим к "зелени”. Для формирования импульса купюру надо быстро перемещать вблизи приемной щели головки детектора. В случае не фальшивой купюры должен вспыхнуть светодиод: "Okey!”

Помните, созданный Вами прибор не сертифицирован, так что его можно использовать только в личных целях, не перекладывая ни на кого ответственность и не предъявляя никому юридически не защищенных претензий.

 


Таблица 1. Перечень элементов



0

комментариев

32 959

просмотров

Похожие самоделки

Имя:*
E-Mail:


Песочница RSSРеклама на сайтеFreeseller.ru - Полезные самоделки
Copyright © 2008-2025