
Как защитить информацию по оптическому каналу. Для скрытности проведения перехвата речевых сообщений из помещений могут быть использованы устройства, в которых передача информации осуществляется в оптическом диапазоне. Чаще всего используется невидимый для простого глаза инфракрасный диапазон излучения.
Для скрытности проведения перехвата речевых сообщений из помещений могут быть использованы устройства, в которых передача информации осуществляется в оптическом диапазоне. Чаще всего используется невидимый для простого глаза инфракрасный диапазон излучения.
Наиболее сложными и дорогостоящими средствами дистанционного перехвата речи из помещений являются лазерные устройства. Принцип их действия заключается в посылке зондирующего луча в направлении источника звука и приеме этого луча после отражения от каких-либо предметов, например, оконных стекол, зеркал и т. д. Эти предметы вибрируют под действием окружающих звуков и модулируют своими колебаниями лазерный луч.
Приняв отраженный от них луч, можно восстановить модулирующие колебания. Исходя из этого, рассмотрим один из достаточно простых, но очень эффективных способов защиты от лазерных устройств. Он заключается в том, чтобы с помощью специальных устройств сделать амплитуду вибрации стекла много большей, чем вызванную голосом человека. При этом на приемной стороне возникают трудности в детектировании речевого сигнала. Ниже приведены схемы и описания некоторых подобных устройств.
Простейший модулятор оконного стекла
Этот модулятор прост в изготовлении, содержит минимальное качество деталей и не требует налаживания. Он позволяет передавать стеклу колебания частотой 50 Гц. И в этом заключается его недостаток, так как с помощью современных средств обработки сигналов возможно вырезать эту частоту из спектра речевого сигнала. Принципиальная схема устройства приведена на рис. 1
Рис. 1. Простейший модулятор с трасформаторным питанием
В качестве модулятора с частотой 50 Гц используется обычное малогабаритное реле постоянного тока Р1. Питается реле Р1 от сети переменного тока частотой 50 Гц и напряжением 220 В через понижающий трансформатор Т1. На выводы обмотки реле Р1 подается напряжение со вторичной обмотки трансформатора Т1, немного ниже порога срабатывания. В качестве трансформатора используется любой, желательно малогабаритный, понижающий трансформатор. Напряжение на обмотке II выбирается в зависимости от используемого реле. Реле Р1 может быть типа РЭС22, РЭС9 и им подобные. Корпус реле приклеивается к стеклу клеем "Момент" или аналогичным (рис. 2).
Рис. 2 Способ крепления устройства к стеклу
Если подходящего трансформатора подобрать не удалось, то можно воспользоваться бестрансформаторной схемой устройства приведенной на рис. 3.
Рис. 3 Безтрансформаторная схема модулятора
Конденсатор С1 гасит излишек напряжения, он подбирается под определенную нагрузку. Его можно разместить прямо в штепсельной вилке. При монтаже необходимо помнить, что устройство не имеет гальванической развязки с питающей сетью.
Другой модулятор позволяет получать сигналы, которые имеют хаотический характер, т. к. частота следования импульсов не стабильна. Устройство представляет собой два генератора импульсов, частоты которых не стабилизированы и отличаются друг от друга. Оба генератора работают на общую нагрузку. Принципиальная схема модулятора приведена на рис. 4
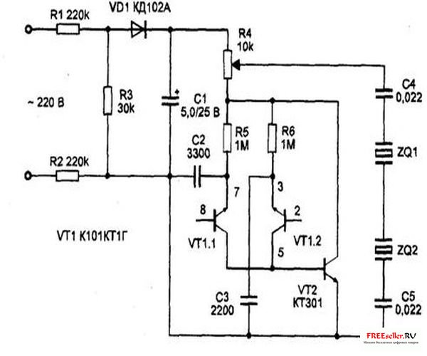
Рис. 4 Модулятор с питанием от сети 220 Вольт
Питание устройства осуществляется от сети переменного тока напряжением 220 В. Напряжение питания снимается с делителя напряжения на резисторах R1-R3 и выпрямляется диодом VD1 типа КД102А. Выпрямленное напряжение сглаживается конденсатором С1. Так как конденсатор С1 имеет небольшую емкость, то напряжение питания имеет большие пульсации. Оба генератора импульсов собраны на транзисторной сборке VT1 типа К101КТ1Г, содержащей два идентичных транзистора VT1.1 и VT1.2. Микросборка представляет собой транзисторные прерыватели для коммутации слабых сигналов переменного и постоянного токов. Транзисторы микросборки имеют общий коллектор. Работают генераторы следующим образом. Через резисторы R5 и R6 происходит заряд конденсаторов С2 и СЗ, соответственно, от источника питания. При достижении на конденсаторах С2 и СЗ напряжения пробоя транзисторов VT1.1 и VT1.2 последние открываются и происходит разряд конденсаторов через базовый переход транзистора VT2 типа КТ301. Это приводит к открыванию транзистора VT2 и короткие импульсы (щелчки, следующие с частотой в сотни герц) поступают на пьезокерамические излучатели ZQ1 и ZQ2. Период времени между импульсами постоянно изменяется, в связи с чем считывание информации со стекол в условиях апериодических акустических полей даже с использованием специальных фильтров сильно затруднено. Громкость звукового сигнала можно плавно регулировать резистором R4.
Транзистор VT2 можно заменить на КТ3102, КТ315. Пьезокерамические преобразователи могут быть любыми, их число может быть от одного до четырех. Диод VD1 можно заменить на КД105. Пьезоизлучатели наклеиваются в центре стекла внутренних рам и соединяются с генератором тонким проводом.
Андpианов В.И. Боpодин В.А. Соколов А.В